2024の衆院選を当てたメディアと外したメディア

こんにちは。高市政権の批判をするだけで「左翼」とか「反日」とか「日本から出て行け」とか罵詈雑言を浴びる日本は異様だと思ってる私です。w
戦前の日本かよ
石破さんが大敗した2024年の衆院選、どのメディアが当てて、どこが外したのでしょう。

各紙のみだし
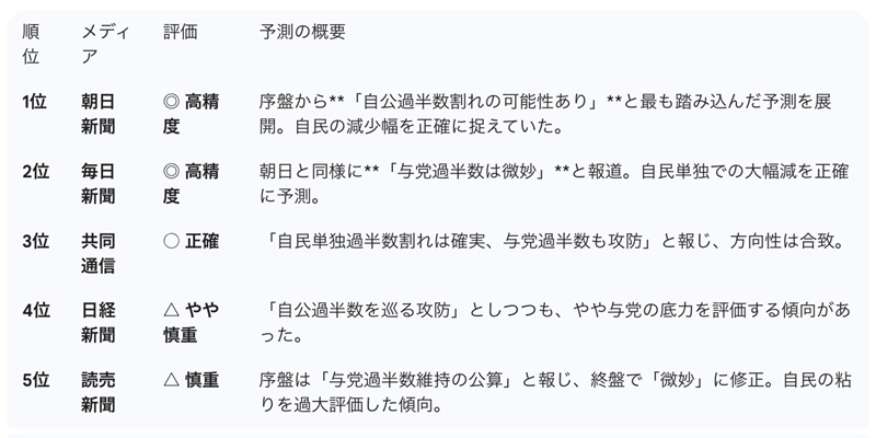
1. 朝日新聞(最も近かった)
「自公、過半数割れの勢い」「自民、50議席減の可能性」
2. 毎日新聞
「与党、過半数維持へ攻防」「自民単独過半数は崩れる公算大」
3. 読売新聞・日経新聞(やや保守的)
読売:序盤では「自公、過半数維持の公算」。終盤になり「過半数は微妙」と修正しましたが、最後まで「自民党の組織力・底力」を計算に入れていたため、予測レンジの中心値は実際の結果よりも少し高め(自民寄り)に出た。
4. 日経: 「自公過半数をうかがう」という表現で、五分五分の戦いであることを強調。間違いではありませんが、朝日・毎日に比べると「過半数割れ」への警鐘は弱め。
さて新聞は、大きく分けて
リベラル 毎日 朝日
政府より 読売 日経
右より 産経(今は地方紙です)
となります。
世論調査はそれぞれリベラル系は反政府側によって、政府系は政府よりに出ます。これは結果を不正に操作しているのではなく、「××新聞です」という電話に反対の人たちはガチャ切りするからです。つまり親和性の高い人たちの回答になりがち。新聞社で実際に世論調査をやったことのある複数の知人に確認してその通りですと言われています。
従って「自民党負けるべし」というスタンスの新聞社が負けを予測したということもできます。これがマーケティング視点ですね。
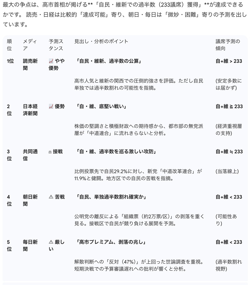
では次の衆院選はどのように各メディアはどのように予測しているかです。

はい!!前回と同じですね。
リベラル系の新聞は与党半数割れを予測し、政府寄りの新聞は与党過半数としています。中立の共同通信は現状維持
はい。ここで分かりましたね。
新聞社の選挙予測はあまり当てにならない
ということです。w
選挙で飯を食っている評論家の前回の評価
次はプロともいえる評論家のみなさん。
一気に前回の予測結果と今回の予測です。

自民党の御用評論家の田崎さんは前回は大外し。今回も自民大勝を予想しています。つまりこれが自民党の考えていることです。
前回を非常に的確に予想したのは、選挙現場の鬼と言われる野上忠興氏と、JX通信社 代表でデータ分析の第一人者の米重 克洋氏
この2人は今回の衆院選を
自民党は苦戦(前回割れ)と、接戦で浮動票次第
と予測しています。つまり与党は負けるかほとんど現状維持か・・・
伊藤 惇夫氏と鮫島 浩氏も前回、ほぼ的中させました。この2人は
自民党は大苦戦または負けると予想
つまりプロの選挙アナリストは与党は苦戦か負けると予測しています。
当日の天気予報は?
浮動票の決め手となるのが天気です。Tenki.jpの2週間天気予報。

高市さんは自分の支持層が若く、高齢者には人気の無いことを見込んで厳寒の2/8を選択しました。しかし逆に創価学会は雨が降ろうが槍が降ろうが選挙に行きます。統一教会や日本会議の面々は数は多くない。
当日の天気予報は北日本から北陸は雪。西日本はまあまあよい。浮動票はどうなるでしょう。若い世代はそんなに政治に興味があるわけじゃないから「高市さんは支持率高いから平気だろ」と投票率が下がるのでは無いかと勝手に予測しています。
ここからは私見です
最初から私が言ってたとおり、高市さんって経済も防衛も外交も何も知らない素人なんじゃないかということがだんだん分かってきていたようです。
三菱UFJモルガン・スタンレー証券の六車治美チーフ債券ストラテジスト
「市場関係者で、これまでの財政政策を緊縮財政だと思っている人はいるのだろうか。仮に、これまでの財政が高市氏の目から見て『行き過ぎた緊縮』だとすると、高市氏が考える財政はかなり反対側にあるのかと思ってしまう」メガバンク幹部
「高市首相は『円安とインフレは関係ない』『長期金利が上がったのは(放漫財政ではなく)日銀が利上げしたせい』と思い込んでいる節があるのでは」日銀幹部
「高市氏は極めて基本的な市場の原理すら分かっていない恐れがある。誰かレクチャーする側近はいないのか」
以上毎日新聞より。 みなさん。わたしと同じ事を思っていらっしゃいます。
食品の消費税をゼロにする、コレが念願だったとか、いままでは緊縮財政だったのでこれからは積極財政でいくみたいな発言で日本国債は暴落して金利は高騰。日本国債の金利が上がることで年間130〜150兆円を借り換えないといけないので、去年までは年間10兆円の金利支払いがどんどん増えます。
国債の年別発行額と、それぞれの金利で計算していまの金利のままで上がらないとしても
2025年 10.0 兆円 (基準)
2026年 12.5 兆円 短期債の金利上昇分+長期系の入替分で +2.5兆円
2027年 14.7 兆円 さらに長期系130兆円が入替。+2.2兆円 上積み
2028年 16.9 兆円
と、どんどん支払いが増えていきます。
すでに高市さんの舌禍では中国から受ける経済ダメージは年2.5兆円、くわえて金利払いが年2.5兆円ベースで増えていく(保有の半分は日銀なので支払うのは半額です)ので、年に4兆円ずつダメージを与えていく物凄い舌禍の首相となりました。
日本国民の大半が経済が無知なので支持率は高いですが、徐々に下がりつつあり
X

Threads

わたしのフォロワーも多いから最初から支持してないを省いても支持者の1/3〜半分は支持をやめたようにも感じます。やはり突然のメンヘラ解散(わたしが好きなら投票して)と止まらない放言、そしてコロコロ変わる主張が要因では?
編集部より:この記事は永江一石氏のブログ「More Access,More Fun!」2026年1月29日の記事より転載させていただきました。






